
Jasa Biaya Badal Haji 2022 1443 H. Amanah Terpercaya 1 Orang 1 Jiwa.

Biaya Jasa Badal Haji 2022 Murah Amanah Bersertifikat

Syarat Badal Haji Nu Online Niat Praktik Peribadatan Jamaah Dilakukan - BersamaWisata

Syarat Badal Haji – PAKET UMROH MURAH

Ini loh Alasan Badal Haji

Muhammadiyah ar Twitter: “Badal haji atau menghajikan atas nama orang lain yang berhalangan melaksanakan ibadah haji dapat dilakukan oleh seorang anak atas nama orang tuanya, dengan syarat anak yang melakukan badal haji

Badal Haji 2022 Bersama Para Penghafal Al-Qur’an Masjidil Haram

Hukum Badal Haji Menurut 4 Madzhab - BersamaWisata

Persyaratan dan Cara Daftar Badal Haji Atau Badal Umroh

Pengertian, Hukum dan Syarat Badal Haji : Menggantikan Orang Lain Melaksanakan Ibadah Haji - Berita DIY

Hukum dan Syarat Badal Haji atau Menghajikan Orang Lain | kumparan.com

Terjual Jasa Badal Haji Langsung Dari Saudi Arabia Mekkah Untuk Setiap Tahunnya | KASKUS

Halal Travel: Syarat Sah Badal Haji

Biaya Badal Umroh Murah 2022 - PT. ALHIJAZ INDOWISATA

Paket Badal Haji 2019 | Alsha Tour

Jasa Badal Umroh Bersertifikat - Alhijaz Indowisata

Biaya Jasa Badal Haji 2021 - 2022 Bukti Video Petugas Pelaksana - Biaya Paket Umroh Murah 2022 | ❤️Travel Umroh Promo

Badal Haji Badal Haji Singapore 2019

Paket Badal Haji 2021 Hanya Rp 11 Juta | Nava Travel

Badal Haji dan Umrah: Syarat dan Ketentuan - Bershalawat

Paket Badal Haji Termurah Cuma di Umroh.com! - Umroh.com
![]()
Presentasi Fiqh 5

rukun haji | Jasa Badal Haji Murah

Sertifikat Badal Haji 2019 - Nusagates

Biaya Jasa Paket Badal Haji 2020 Resmi Bersertifikat - Biaya Paket Umroh Promo 2020 | Travel Umroh Murah Resmi

Contoh Sertifikat Badal Umroh - BersamaWisata
BADAL HAJI UNTUK ORANG YANG TELAH WAFAT (ANALISIS PERBANDINGAN MAZHAB)

Bagaimana Hukum Badal Haji? Berikut Ini Penjelasannya

Hukum Badal Haji Sesuai Dengan Ajaran Islam

Badal Haji – PAKET UMROH MURAH
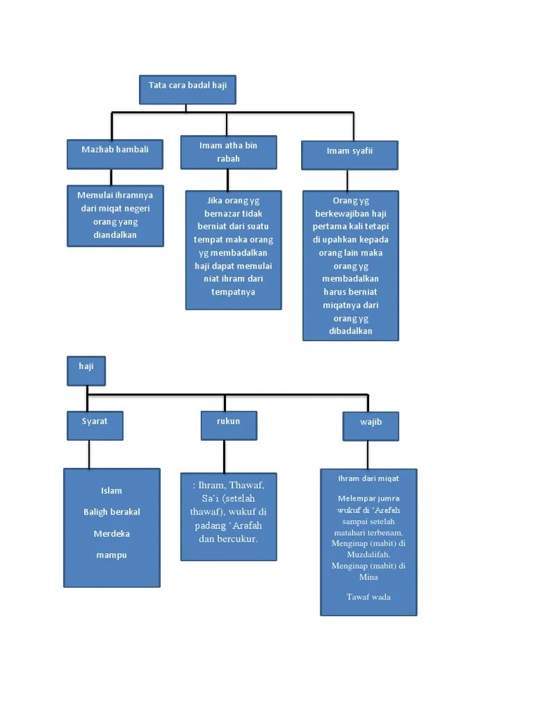
Petkon Tata Cara Badal Haji | PDF

Badal Haji dan Badal Umroh | Alamin Tour

Syarat Badal Haji untuk Perempuan yang Tidak Mampu Secara Fisik | Bincang Syariah

Haji: Pengertian, Hukum, Syarat, Wajib dan Rukun Haji - Umroh.com

FAS GROUP : Tempat Dan Jasa Daftar BADAL HAJI Murah & Amanah Di Indonesia - FAS: JASA BADAL HAJI DAN UMROH

Badal Haji Bukan Termasuk Komersialisasi, Asal… : Okezone News

Haji Badal - Nusagates

Biaya Haji Badal, Apa Hukum dan Persyaratannya?
Ketahui, Ini 6 Syarat Membadalkan Haji : Okezone Muslim

Badal Haji Pengertian - BersamaWisata
PELAKSANAAN AKAD BADAL HAJI MENURUT HUKUM ISLAM (Studi Kasus pada KBIH Raudhatul Qur’an Darussalam Kabupaten Aceh Besar) SKRI

Jasa Badal Haji 2021 | Nur’ain Travel - 085716423605

Wafat sebelum Wukuf, Jamaah Haji akan Di-badalhaji-kan

√ Pengertian Haji, Hukum, Macam, Syarat, Rukun, dan Tata Caranya | DuniaPesantren.Com

Jasa Badal Haji Dan Umroh Murah Amanah Dan Bersertikat |Khazzanah Tour

Badal Haji Adalah – PAKET UMROH MURAH

Syarat Badal Haji dan Umrah - Dewangga Lil Hajj Wal Umroh

Badal Haji : Pengertian dan Tata Cara Pelaksanaannya | kumparan.com

Jual BADAL HAJI MURAH HARGA 10 Juta Tempat Terbatas - Jakarta Pusat - SALMA TOUR | Tokopedia

Ingin Mengumrohkan Orang Tua Dan Kerabat Yang Sudah Tua Atau Sudah Meninggal, Divisi Tour And Travel Kopmen BMI Buka Jasa Badal Umroh Sesuai Sunnah - Klikbmi.com

Apa Itu Badal Haji? Inilah Definisi dan Panduan Badal Haji Era Covid-19
BADAL HAJI

Syarat Wajib Haji Dan Umrah - Nusagates

MANASIK HAJI BAGI PETUGAS - ppt download

Topic : badal-haji | Republika Online

MENGHAJIKAN ORANG LAIN (BADAL HAJI) - Sakinah Konseling Solusi Qur’ani

Badal Umroh Murah, Amanah & Terpercaya - PT. ALHIJAZ INDOWISATA

Bagaimana Hukum Badal Haji, Menghajikan Orangtua yang Sudah Wafat? : Okezone Muslim

Presentasi Ke-5 FIQH HAJI: SYARAT, RUKUN, WAJIB HAJI, MACAM-MACAM, MANASIK HAJI DAN UMRAH Membahas tentang pelaksanaan ibadah haji dan umrah, meliputi. - ppt download

rukun haji Archives - Alhijaz Indowisata